Product Summary
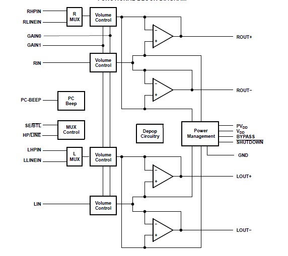
The TPA0212PWPRG4 is a stereo audio power amplifier in a 24-pin TSSOP thermally enhanced package capable of delivering 2.6 W of continuous RMS power per channel into 3-W loads. The TPA0212PWPRG4 minimizes the number of external components needed, simplifying the design, and freeing up board space for other features. When driving 1 W into 8-W speakers, the TPA0212PWPRG4 has less than 0.65% THD+N across its specified frequency range. Included within this device is integrated depop circuitry that virtually eliminates transients that cause noise in the speakers. Amplifier gain is internally configured and controlled by way of two terminals (GAIN0 and GAIN1). BTL gain settings of 2, 6, 12, and 24 V/V are provided, while SE gain is always configured as 1 V/V for headphone drive. An internal input MUX allows two sets of stereo inputs to the amplifier. The HP/LINE terminal allows the user to select which MUX input is active regardless of whether the amplifier is in SE or BTL mode. In notebook applications, where internal speakers are driven as BTL and the line outputs (often headphone drive) are required to be SE, the TPA0212PWPRG4 automatically switches into SE mode when the SE/BTL input is activated, and this reduces the gain to 1 V/V.
Parametrics
TPA0212PWPRG4 absolute maximum ratings: (1)VDD Supply voltage: 6 V; (2)VI Input voltage: -0.3 V to VDD +0.3 V; (3)Continuous total power dissipation: Internally limited; (4)TA Operating free-air temperature range: -40℃ to 85℃; (5)TJ Operating junction temperature range: -40℃ to 150℃; (6)Tstg Storage temperature range: -65℃ to 85℃; (7)Lead temperature 1,6 mm (1/16 inch)from case for 10 seconds: 260℃.
Features
TPA0212PWPRG4 features: (1)Compatible With PC 99 Desktop Line-Out Into 10-kW Load; (2)Internal Gain Control, Which Eliminates External Gain-Setting Resistors; (3)2.6-W/Ch Output Power Into 3-W Load; (4)Input MUX Select Terminal; (5)PC-Beep Input; (6)Depop Circuitry; (7)Stereo Input MUX; (8)Fully Differential Input; (9)Low Supply Current and Shutdown Current; (10)Surface-Mount Power Packaging 24-Pin TSSOP PowerPAD.
Diagrams

| Image | Part No | Mfg | Description | ![]() |
Pricing (USD) |
Quantity | ||||||||||
|---|---|---|---|---|---|---|---|---|---|---|---|---|---|---|---|---|
![]() |
![]() TPA0212PWPRG4 |
![]() Texas Instruments |
![]() Audio Amplifiers Stereo Class-AB w/Ster Hdphn Drive |
![]() Data Sheet |
![]()
|
|
||||||||||
| Image | Part No | Mfg | Description | ![]() |
Pricing (USD) |
Quantity | ||||||||||
![]() |
![]() TPA005D02 |
![]() Other |
![]() |
![]() Data Sheet |
![]() Negotiable |
|
||||||||||
![]() |
![]() TPA005D02DCA |
![]() Texas Instruments |
![]() IC AMP AUDIO PWR 2W STER 48TSSOP |
![]() Data Sheet |
![]() Negotiable |
|
||||||||||
![]() |
![]() TPA005D12 |
![]() Other |
![]() |
![]() Data Sheet |
![]() Negotiable |
|
||||||||||
![]() |
![]() TPA005D12DCA |
![]() Texas Instruments |
![]() Audio Amplifiers 2W Stereo P |
![]() Data Sheet |
![]() Negotiable |
|
||||||||||
![]() |
![]() TPA005D14 |
![]() Other |
![]() |
![]() Data Sheet |
![]() Negotiable |
|
||||||||||
![]() |
![]() TPA005D14DCA |
![]() Texas Instruments |
![]() Audio Amplifiers 2W Stereo P |
![]() Data Sheet |
![]() Negotiable |
|
||||||||||
(China (Mainland))











