Product Summary
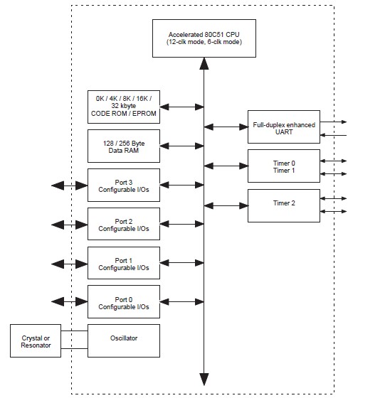
The P87C52UBAA is a Single-Chip 8-Bit Microcontroller manufactured in an advanced CMOS process and are derivatives of the 80C51 microcontroller family. The instruction set is 100 % compatible with the 80C51 instruction set. The P87C52UBAA supports 6-clock/12-clock mode selection by programming an OTP bit (OX2) using parallel programming. In addition, an SFR bit (X2) in the clock control register (CKCON) also selects between 6-clock/12-clock mode. The P87C52UBAA also has four 8-bit I/O ports, three 16-bit timer/event counters, a multi-source, four-priority-level, nested interrupt structure, an enhanced UART and on-chip oscillator and timing circuits.
Parametrics
P87C52UBAA absolute maximum ratings: (1)Operating temperature under bias: -55 to +125 ℃; (2)Storage temperature range: -65 to +150 ℃; (3)Voltage on EA/VPP pin to VSS: 0 to + 13.0 V; (4)Voltage on any other pin to VSS: -0.5 to VDD+0.5V V; (5)Maximum IOL per I/O pin: 20 mA; (6)Power dissipation (based on package heat transfer, not device power consumption): 1.5 W.
Features
P87C52UBAA features: (1)PLCC, DIP, TSSOP or LQFP packages; (2)Extended temperature ranges; (3)Dual Data Pointers; (4)Encryption array - 64 bytes; (5)Four interrupt priority levels; (6)Six interrupt sources; (7)Four 8-bit I/O ports; (8)Full-duplex enhanced UART; (9)Three 16-bit timers/counters T0, T1 (standard 80C51)and; (10)additional T2 (capture and compare); (11)Programmable clock-out pin; (12)Asynchronous port reset; (13)Low EMI (inhibit ALE, slew rate controlled outputs, and 6-clock mode); (14)Wake-up from Power Down by an external interrupt.
Diagrams

| Image | Part No | Mfg | Description | ![]() |
Pricing (USD) |
Quantity | ||||||||||||
|---|---|---|---|---|---|---|---|---|---|---|---|---|---|---|---|---|---|---|
![]() |
![]() P87C52UBAA,512 |
![]() NXP Semiconductors |
![]() 8-bit Microcontrollers (MCU) 80C51 8K/256 OTP 33MHZ |
![]() Data Sheet |
![]()
|
|
||||||||||||
| Image | Part No | Mfg | Description | ![]() |
Pricing (USD) |
Quantity | ||||||||||||
![]() |
![]() P87C251SA16 |
![]() |
![]() IC MCU 8-BIT 8K 16MHZ OTP 40-DIP |
![]() Data Sheet |
![]() Negotiable |
|
||||||||||||
![]() |
![]() P87C251SB16 |
![]() |
![]() IC MCU 8-BIT 16K 16MHZ OTP 40DIP |
![]() Data Sheet |
![]() Negotiable |
|
||||||||||||
![]() |
![]() P87C251SP16 |
![]() |
![]() IC MCU 8-BIT 8K 16MHZ OTP 40-DIP |
![]() Data Sheet |
![]() Negotiable |
|
||||||||||||
![]() P87C251SQ16 |
![]() |
![]() IC MCU 8-BIT 16K 16MHZ OTP 40DIP |
![]() Data Sheet |
![]() Negotiable |
|
|||||||||||||
![]() |
![]() P87C42 |
![]() |
![]() IC MCU UNIV PERIF INTERFAC 40DIP |
![]() Data Sheet |
![]() Negotiable |
|
||||||||||||
![]() |
![]() P87C453EBAA |
![]() Other |
![]() |
![]() Data Sheet |
![]() Negotiable |
|
||||||||||||
(China (Mainland))










