Product Summary
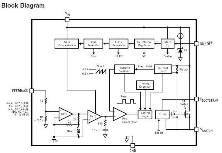
The LM2676S-5.0 is a regulator. It is a monolithic integrated circuit which provide all of the active functions for a stepdown (buck) switching regulator capable of driving up to 3A loads with excellent line and load regulation characteristics. High efficiency (>90%) is obtained through the use of a low ON-resistance DMOS power switch. It consists of fixed output voltages of 3.3V, 5V and 12V and an adjustable output version.
Parametrics
LM2676S-5.0 absolute maximum ratings: (1)Input Supply Voltage: 45V; (2)ON/OFF Pin Voltage: -0.1V to 6V; (3)Switch Voltage to Ground: -1V to VIN; (4)Boost Pin Voltage: VSW + 8V; (5)Feedback Pin Voltage: -0.3V to 14V; (6)Power Dissipation: Internally Limited; (7)ESD: 2 kV; (8)Storage Temperature Range: -65℃ to 150℃.
Features
LM2676S-5.0 features: (1)Efficiency up to 94%; (2)Simple and easy to design with (using off-the-shelf external components); (3)150 mΩ DMOS output switch; (4)3.3V, 5V and 12V fixed output and adjustable (1.2V to 37V ) versions; (5)50μA standby current when switched OFF; (6)±2%maximum output tolerance over full line and load conditions; (7)Wide input voltage range: 8V to 40V; (8)260 KHz fixed frequency internal oscillator; (9)-40 to +125℃ operating junction temperature range.
Diagrams

| Image | Part No | Mfg | Description | ![]() |
Pricing (USD) |
Quantity | ||||||||||||
|---|---|---|---|---|---|---|---|---|---|---|---|---|---|---|---|---|---|---|
![]() |
![]() LM2676S-5.0 |
![]() National Semiconductor (TI) |
![]() Switching Converters, Regulators & Controllers |
![]() Data Sheet |
![]()
|
|
||||||||||||
![]() |
![]() LM2676S-5.0/NOPB |
![]() National Semiconductor (TI) |
![]() Switching Converters, Regulators & Controllers HIGH EFF 3A STEP- DOWN VLTG REG |
![]() Data Sheet |
![]()
|
|
||||||||||||
(China (Mainland))









