Product Summary
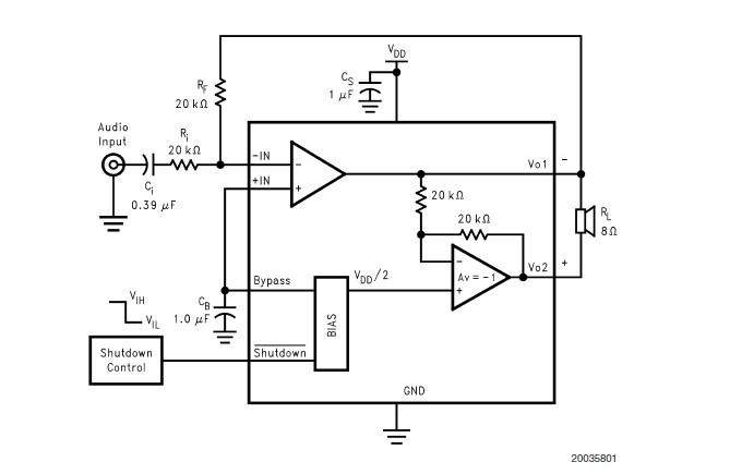
The LM4889MM is an audio power amplifier primarily designed for demanding applications in mobile phones and other portable communication device applications. It is capable of delivering 1 watt of continuous average power to an 8Ω BTL load with less than 2% distortion (THD+N) from a 5VDC power supply. Boomer audio power amplifiers were designed specifically to provide high quality output power with a minimal amount of external components. The LM4889MM does not require output coupling capacitors or bootstrap capacitors, and therefore is ideally suited for mobile phone and other low voltage applications where minimal power consumption is a primary requirement. The LM4889MM features a low-power consumption shutdown mode, which is achieved by driving the shutdown pin with a logic low. Additionally, the LM4889MM features an internal thermal shutdown protection mechanism.
Parametrics
LM4889MM absolute maximum ratings: (1)Supply Voltage: 6.0V; (2)Storage Temperature: -65°C to +150°C; (3)Input Voltage: -0.3V to VDD +0.3V; (4)Power Dissipation: Internally Limited; (5)ESD Susceptibility: 2000V; (6)ESD Susceptibility: 200V; (7)Junction Temperature: 150°C.
Features
LM4889MM features: (1)Available ispace-saving MSOP, SOIC, LLP, and micro SMD packages; (2)Ultra low current shutdowmode (3.3 to 2.6V - 0.01μA); (3)Cadrive capacitive loads up to 500 pF; (4)Improved pop & click circuitry eliminates noises during turn-oand turn-off transitions; (5)2.2 - 5.5V operation; (6)No output coupling capacitors, snubber networks or bootstrap capacitors required; (7)Unity-gaistable; (8)External gaiconfiguratiocapability.
Diagrams

| Image | Part No | Mfg | Description | ![]() |
Pricing (USD) |
Quantity | ||||||||||||
|---|---|---|---|---|---|---|---|---|---|---|---|---|---|---|---|---|---|---|
![]() |
![]() LM4889MM |
![]() National Semiconductor (TI) |
![]() Audio Amplifiers |
![]() Data Sheet |
![]()
|
|
||||||||||||
![]() |
![]() LM4889MM/NOPB |
![]() National Semiconductor (TI) |
![]() Audio Amplifiers |
![]() Data Sheet |
![]()
|
|
||||||||||||
![]() |
![]() LM4889MMX |
![]() National Semiconductor (TI) |
![]() Audio Amplifiers |
![]() Data Sheet |
![]()
|
|
||||||||||||
![]() |
![]() LM4889MMX/NOPB |
![]() National Semiconductor (TI) |
![]() Audio Amplifiers |
![]() Data Sheet |
![]()
|
|
||||||||||||
(China (Mainland))










