Product Summary
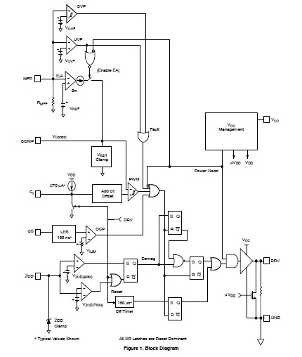
The NCL30002DR2G is a switch mode power supply controller intended for low to medium power single stage power factor (PF) corrected LED Drivers. The NCL30002DR2G operates as a critical conduction mode (CrM) buck controller to regulate LED current at a high power factor for a specific line voltage range. The current limit threshold of the NCL30002DR2G is tightly trimmed allowing open loop control techniques to reduce parts count while maintaining accurate current regulation and high power factor. CrM operation is particularly suited for LED applications as very high efficiency can be achieved even at low power levels. These are important in LED lighting to comply with regulatory requirements and meet overall system luminous efficacy requirements. In CrM, the switching frequency will vary with line and load. Switching losses are low as recovery losses in the output rectifier are negligible since the current goes to zero prior to reactivating the main MOSFET switch.
Parametrics
NCL30002DR2G absolute maximum ratings: (1)mfp voltage vmfp: -0.3 to 10 v; (2)mfp current imfp: ±10 ma; (3)comp voltage vcontrol: -0.3 to 6.5 v; (4)comp current icontrol: -2 to 10 ma; (5)ct voltage vct: -0.3 to 6 v; (6)ct current ict: ±10 ma; (7)cs voltage vcs: -0.3 to 6 v; (8)cs current ics: ±10 ma; (9)zcd voltage vzcd: -0.3 to 10 v; (10)zcd current izcd: ±10 ma; (11)drv voltage vdrv: -0.3 to vcc v; (12)drv sink current idrv(sink): 800 ma; (13)drv source current idrv(source): 500 ma; (14)supply voltage vcc: -0.3 to 20 v; (15)supply current icc: ±20 ma; (16)power dissipation (ta = 70℃, 2.0 oz cu, 55 mm2 printed circuit copper clad)pd: 450 mw; (17)operating junction temperature range tj: -40 to 125 ℃; (18)maximum junction temperature tj(max): 150 ℃; (19)storage temperature range tstg: -65 to 150 ℃; (20)lead temperature (soldering, 10 s)tl: 300 ℃.
Features
NCL30002DR2G features: (1)Very Low 24 A Typical Startup Current; (2)Cycle-by-Cycle Current Protection; (3)Tightly Trimmed Low Current Sense Threshold of 485 mV ±2%; (4)Low 2 mA Typical Operating Current; (5)Source 500 mA / Sink 800 mA Totem Pole Gate Driver; (6)Wide Operating Temperature Range; (7)Enable Function and Overvoltage Protection; (8)These Devices are Pb-Free, Halogen Free/BFR Free and are RoHS Compliant.
Diagrams

| Image | Part No | Mfg | Description | ![]() |
Pricing (USD) |
Quantity | ||||||||||||
|---|---|---|---|---|---|---|---|---|---|---|---|---|---|---|---|---|---|---|
![]() |
![]() NCL30002DR2G |
![]() ON Semiconductor |
![]() LED Lighting Drivers Power Factor Offline Buck LED Driver |
![]() Data Sheet |
![]()
|
|
||||||||||||
| Image | Part No | Mfg | Description | ![]() |
Pricing (USD) |
Quantity | ||||||||||||
![]() |
![]() NCL30002DR2G |
![]() ON Semiconductor |
![]() LED Lighting Drivers Power Factor Offline Buck LED Driver |
![]() Data Sheet |
![]()
|
|
||||||||||||
![]() |
![]() NCL30100SNT1G |
![]() ON Semiconductor |
![]() LED Lighting Drivers LED DRIVER CONTROLLER |
![]() Data Sheet |
![]()
|
|
||||||||||||
![]() |
![]() NCL30105GEVB |
![]() ON Semiconductor |
![]() LED Lighting Development Tools 80V 350 MA BUCK LED Driver |
![]() Data Sheet |
![]()
|
|
||||||||||||
![]() |
![]() NCL30160EVB |
![]() ON Semiconductor |
![]() LED Lighting Development Tools 40V, 1A NCL30160 LED Driver Buck EVB |
![]() Data Sheet |
![]()
|
|
||||||||||||
![]() |
![]() NCL30105DR2G |
![]() ON Semiconductor |
![]() LED Lighting Drivers Flexible Dimmable Buck LED Driver Cont |
![]() Data Sheet |
![]()
|
|
||||||||||||
![]() |
![]() NCL30160DR2G |
![]() ON Semiconductor |
![]() LED Lighting Drivers 40V LED Buck Regltr |
![]() Data Sheet |
![]()
|
|
||||||||||||
(China (Mainland))









