Product Summary
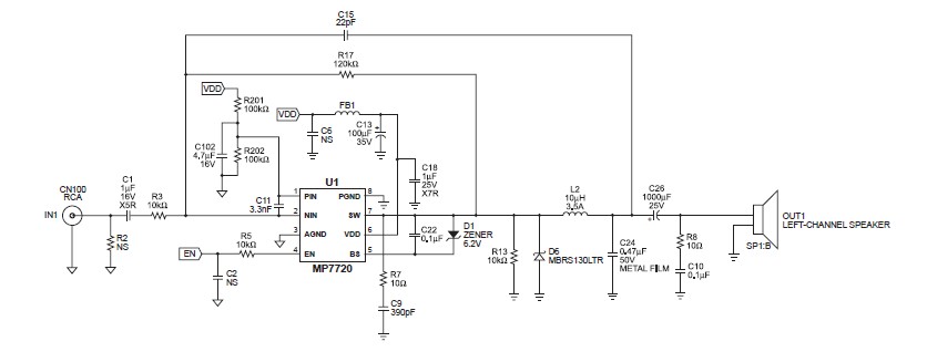
                                                  	The MP7720DS-LF-Z is a stereo class D single ended audio amplifier. The MP7720DS-LF-Z utilizes a single ended output structure capable of delivering 20W into 4Ω speakers. MPS Class D Audio Amplifiers exhibit the high fidelity of a Class A/B amplifier at efficiencies greater than 90%. The MP7720DS-LF-Z is based on the MPS AAMTM proprietary variable frequency topology that delivers excellent PSRR, fast response time and operates on a single power supply.
                                                  
Parametrics
MP7720DS-LF-Z absolute maximum ratings: (1)Supply Voltage VDD: 26V; (2)Signal Input Voltage: ±2V; (3)Enable Voltage: -0.3 to 6V; (4)Input Voltage VDD: 7.5V to 24V; (5)Signal Input Voltage: 1Vrms; (6)Signal Input Frequency: 20Hz to 20KHz; (7)Signal Source Impedance: <600Ω; (8)External Enable Input: 0V to 5V; (9)Speaker Resistance: 4Ω to 8Ω.
Features
MP7720DS-LF-Z features: (1)20W Output at VDD = 24V into a 4Ω load; (2)THD+N = 0.04% at 1W, 8Ω; (3)93% Efficiency at 20W; (4)Low Noise (190μV Typical); (5)Switching Frequency Up to 1MHz; (6)9.5V to 24V Operation from a Single Supply; (7)Integrated Startup and Shutdown Pop Elimination Circuit; (8)Thermal Protection; (9)Integrated 180mΩ Switches; (10)Mute/Standby Modes (Sleep); (11)Available in Tiny 8-Pin SOIC and PDIP Packages.
Diagrams

| Image | Part No | Mfg | Description | ![]()  | 
                            Pricing (USD)  | 
                            Quantity | ||||||||||||
|---|---|---|---|---|---|---|---|---|---|---|---|---|---|---|---|---|---|---|
![]()  | 
                            ![]() MP7720DS-LF-Z  | 
                            ![]() Monolithic Power Systems (MPS)  | 
                            ![]() Audio Amplifiers 20W, Class-D Mono Single-End Audio Amp  | 
                            ![]() Data Sheet  | 
                            ![]() 
  | 
                            
                            	 | 
                      ||||||||||||
| Image | Part No | Mfg | Description | ![]()  | 
                            Pricing (USD)  | 
                            Quantity | ||||||||||||
![]()  | 
                            ![]() MP7720  | 
                            ![]() Other  | 
                            ![]()  | 
                            ![]() Data Sheet  | 
                            ![]() Negotiable  | 
                            
                            	 | 
                      ||||||||||||
![]()  | 
                            ![]() MP7720DP-LF  | 
                            ![]() Monolithic Power Systems (MPS)  | 
                            ![]() Audio Amplifiers 20W, Class-D Mono Single-End Audio Amp  | 
                            ![]() Data Sheet  | 
                            ![]() 
  | 
                            
                            	 | 
                      ||||||||||||
![]()  | 
                            ![]() MP7720DS-LF  | 
                            ![]() Monolithic Power Systems (MPS)  | 
                            ![]() Audio Amplifiers 20W, Class-D Mono Single-End Audio Amp  | 
                            ![]() Data Sheet  | 
                            ![]() 
  | 
                            
                            	 | 
                      ||||||||||||
![]()  | 
                            ![]() MP7720DS-LF-Z  | 
                            ![]() Monolithic Power Systems (MPS)  | 
                            ![]() Audio Amplifiers 20W, Class-D Mono Single-End Audio Amp  | 
                            ![]() Data Sheet  | 
                            ![]() 
  | 
                            
                            	 | 
                      ||||||||||||
![]()  | 
                            ![]() MP7722  | 
                            ![]() Other  | 
                            ![]()  | 
                            ![]() Data Sheet  | 
                            ![]() Negotiable  | 
                            
                            	 | 
                      ||||||||||||
![]()  | 
                            ![]() MP7722DF-LF  | 
                            ![]() Monolithic Power Systems (MPS)  | 
                            ![]() Audio Amplifiers 2x20W Class-D Single Ended Stereo Amp  | 
                            ![]() Data Sheet  | 
                            ![]() 
  | 
                            
                            	 | 
                      ||||||||||||
 (China (Mainland)) 
                         
                        
                                    







